为做好门诊医疗服务,方便广大患者朋友预约挂号,现将我院最新门诊出诊信息公布如下,供大家查询使用。
一、专家门诊

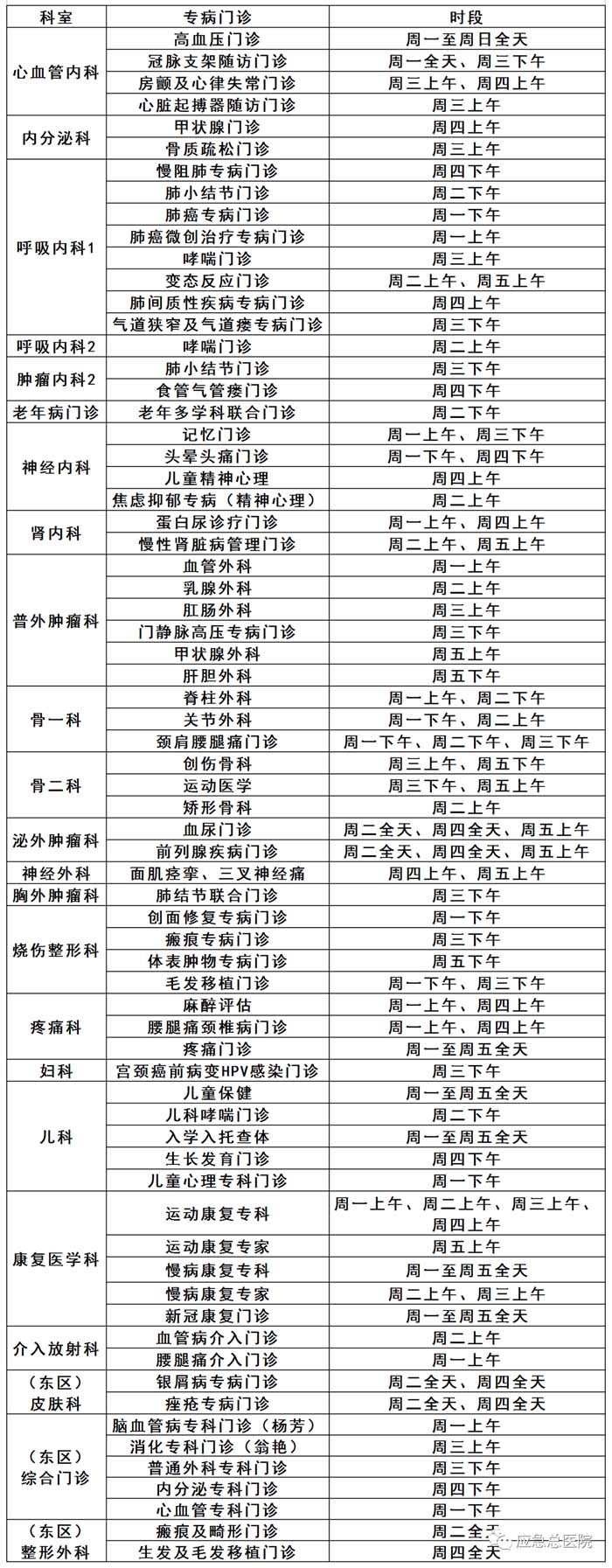
二、专病门诊

三、普通门诊
1、内科

2、外科

3、妇产科、儿科及中医科

4、其他科室

5、东院区科室

应急总医院门诊预约挂号和取号须知
1、医院实行非急诊全面预约挂号,您可以通过“应急总医院微信公众号”、“应急总医院App”、北京114电话或北京114预约挂号公众号、院内自助机、复诊预约、社区转诊预约、窗口预约挂号等途径预约挂号。请您分时段预约,并按预约时间就诊!
2、预约就诊采取实名制注册,医保患者请持社保卡,非医保患者请持身份证、护照等有效证件就诊。
3、预约成功的患者请于就诊当日到自助机取号,预约工伤、产科、计划生育、儿童生长发育门诊的患者必须到人工窗口取号。上午取号时间为7:00-11:30,下午取号时间为12:30-16:30 。
4、门诊大厅有专职工作人员,为您提供预约挂号、取号、缴费、检查、取药等全流程服务引导,手把手教您使用自助机,老年患者也可全程无障碍就医。
应急总医院门诊部
2023年6月18日
主办 融媒体中心
监制 彭雪征
责编 莫 鹏