请输入关键字
请输入关键字
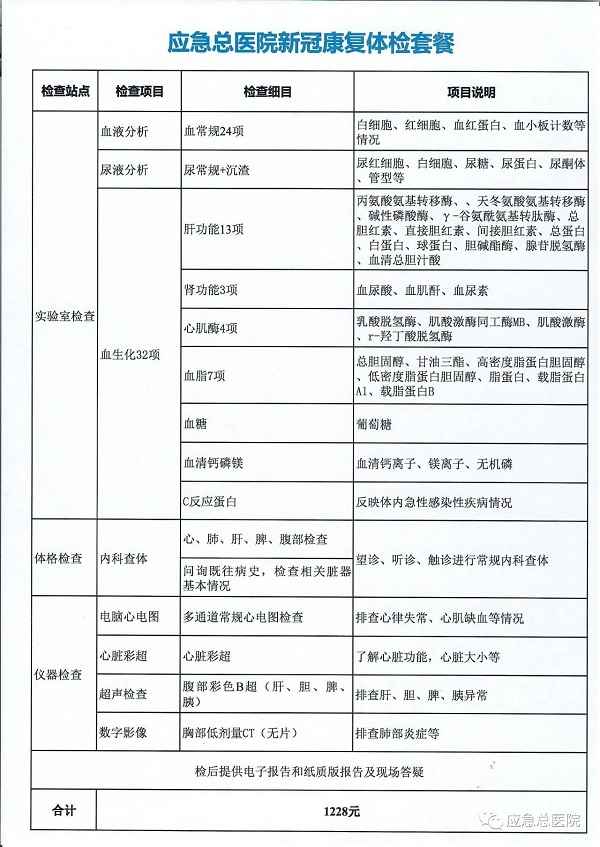
“阳康”体检套餐来了
发布时间:2022-12-31 点击数:283 字体:

新冠感染阳康后

你的肺还好吗

你的心脏还好吗

你的肝肾功能还好吗

应急总医院体检中心

特别推出了

《新冠康复体检套餐》

帮你评估身体恢复情况和身体机能

平稳度过恢复期

微信图片_20221231142924.jpg

体检中心咨询电话:64466680

微信图片_20221231142937.png

微信图片_20221231142939.jpg

微信图片_20221231142943.png


主办 融媒体中心

监制 彭雪征

责编 莫鹏

专病专治,精准护航——国医中心七大专病门诊来啦
应急总医院应急救援登上央视平台